Pasukan Kaca AG Yuke Di Pusat Ekspo Antarabangsa Suzhou
Pasukan Kaca Yuke AG di Gerai Pusat Ekspo Antarabangsa Suzhou Di Bukit C1- (I56) Kami mengalu-alukan anda untuk mengetahui tentang kaca anti silau
Lebih
Kumpulan Thermoseal Didedikasikan Kepada Amalan Pengedaran Lebih Hijau
Pendekatan mampan Thermoseal Group: penghantaran yang cekap, pembungkusan mesra alam dan inisiatif tenaga boleh diperbaharui "Kumpulan Thermoseal menghantar semua produk terus dari empat gudang sto...
Lebih
Order Tinggal Sebelum Penghujung Sept 2023
Pesanan ditinggalkan sebelum cuti umum Hari Kebangsaan & Pesta Pertengahan Musim Luruh pada tahun 2023
Lebih
Sampel Dihantar Untuk Pengilang Blok Kaca Australia
Berita yang menggembirakan! Kami baru sahaja menghantar beberapa sampel serbuk kaca beku berasaskan air kami kepada pelanggan di Australia. Produk utama mereka ialah blok kaca, yang padanan sempurn...
Lebih
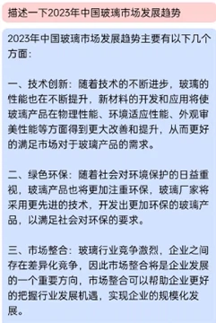
Bagaimana ChatGPT Melihat Trend Pasaran Kaca China pada 2023
Baru-baru ini, ChatGPT, program chatbot yang dibangunkan oleh OpenAI, makmal kecerdasan buatan di Amerika Syarikat, telah menjadi popular di Internet. Saya dengar ChatGPT bagus, dan itu bukan sia-s...
Lebih
Apakah Rupa Pasaran Kaca China pada 2023
Akibatnya, permintaan yang lemah dan inventori yang tinggi merupakan ciri utama pasaran spot kaca terapung Perancis 2022 yang membawa kepada turun naik.
Lebih
Kaca Frosted Dibuat Dengan Serbuk Frosted Kaca YK
Kaca es dialu-alukan secara meluas dalam seni bina untuk mengurangkan pencemaran cahaya untuk melindungi alam sekitar, serta melindungi burung daripada berlanggar ke kaca akibat pantulan cahaya. Ia...
Lebih









